中国乒乓重塑教练格局 新总教练时代的意义与挑战
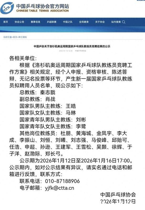
当中国乒协公示国乒教练组名单 并拟聘秦志戬为总教练时 这不仅是一则人事信息 更是一场悄然展开的管理变革 对于长期处于世界乒坛金字塔顶端的中国乒乓球队来说 在巴黎奥运会周期与新一轮国际竞争格局交织的背景下 这次教练组调整承载着更新理念 优化结构和延续王者之师血脉的多重使命 尤其是秦志戬出任总教练 既是对其多年一线执教成绩的肯定 也是对他在新周期里统筹国家队整体战略能力的考验
从历史经验看 中国乒乓球队每一次关键的人事调整背后 几乎都伴随着国际形势和项目周期的重大拐点 当年刘国梁从运动员转型教练 再到承担起管理者角色 即是在应对国际乒坛群雄并起的现实压力 而如今 国际乒联赛事体系变化 技术发展不断推陈出新 欧洲日韩等队在青少年培养与科技助力上加速追赶 国乒要想继续保持优势 必须在管理模式和教练配置上寻找新的突破 此次教练组名单的公示以及总教练职务的明确化 实质上是对国家队权责架构的一次再梳理 有利于形成更加清晰的决策链条和执行体系
秦志戬长期扎根男队一线 既参与过北京伦敦里约等多个奥运周期的备战 又亲历了马龙 许昕等名将的成长轨迹 对国乒内部训练体系和竞争机制有着深刻理解 在东京周期 男队在团体和单打项目上依旧保持高位 这离不开他在日常训练中对细节的极致要求和对对手的深入研究 可以说 他是那种既懂技术又懂心理 既熟悉传统优势又敢于引入新理念的综合型教练 拟聘为总教练 某种意义上是希望他将这种经验从男队层面上升到整个国家队的布局 当中包括女队 年轻梯队以及混双等战略项目的整体统筹
从“项目教练”到“总教练”的角色跃迁 并不仅仅是头衔上的提升 更是治理逻辑上的升级 过去 人们更多关注某位教练如何带出一位冠军 比如某教练擅长单打心理调节 另一位擅长双打配对与战术设计 但在国际竞争愈发激烈的当下 单点突破已经不足以支撑团队优势 需要的是一个能够整合资源 协调各个项目与小组之间节奏的人 此次中国乒协在公示中同步公布教练组整体架构 其实释放出一种信号 即以秦志戬为核心 构建多层次 分工明确 又高度协同的教练体系 通过科学分工与集体决策相结合 在保证权威的同时 增强团队的灵活性和创新能力

值得注意的是 在互联网时代 国乒的一举一动都会被放大解读 对教练组人选的讨论并不少见 有赞赏 也有疑问 有人关心老一代名帅的角色变化 也有人关注年轻教练的成长空间 在这一点上 公示制本身就体现出一种更开放 更透明的治理思维 通过正式渠道向社会公示名单 对拟聘职务予以说明 实际上在主动接受公众监督 也有助于打破外界关于“密室决策”的想象 这种公开化的程序感 在无形中为国乒教练团队的公信力加了一道保险

结合典型案例可以更直观地理解总教练制度的价值 例如在东京奥运周期 男单项目面临新生代冲击 与此同时欧洲选手在反手技术和搏杀节奏上有明显提升 国乒教练组在备战阶段通过大量视频分析和模拟实战 不仅帮助主力队员提前适应“高节奏 高风险”的打法 还在队内建立了更高强度的对抗环境 这背后需要有人统筹不同小组的训练资源 统一技战术方向并协调各级梯队的配合 如果未来由总教练统一牵头 这类跨项目跨组别的工作将更具效率 有利于在短时间内形成合力 提前针对可能出现的变量做好预案

从人才培养的角度看 秦志戬拟担任总教练 也是国乒教练代际更替的关键一步 经典的“教练培养链”要求老一代名帅逐步从一线转向顾问 战略和经验分享角色 中生代教练承担主力队管理与重大赛事指挥 年轻教练更多参与具体训练内容的落地和新技术探索 如果能在这一框架下落实教练组名单 既保证经验传承 又为新鲜思路留足空间 将有望形成人才梯队的良性循环 这对于中国乒乓球队在未来十年继续保持统治力至关重要
当然 总教练一职并非“只享荣誉 不担压力” 恰恰相反 这是一份需要在成绩与改革之间寻找平衡的高压工作 一方面 外界对国乒的期待极高 稍有波动便会引发质疑 因为“赢”似乎被视为理所当然 另一方面 随着世界乒坛技术风格多元化 年轻选手心态更加开放 个性更强 管理方式也必须随之调整 如果继续沿用过去单一的管理模式 可能无形中压抑创新 甚至影响队伍活力 总教练需要在严谨的训练纪律与更人性化的沟通之间找到恰当的结合点 让队员在高标准中保持创造力与信心
在未来的备战工作中 教练组的整体协同也将成为检验秦志戬执教理念的重要标尺 如何在男队 女队和混双等项目之间合理分配资源 如何在世界大赛和巡回赛事之间安排出更具周期性的参赛计划 如何利用数据分析 运动损伤监控 心理辅导等现代科技手段提升整体战力 都需要由总教练牵头进行顶层设计 如果说过去的国乒更依赖“名将+名帅”的组合模式 那么现在则需要在此基础上构建起一套系统化 战略化的管理框架 让团队优势不再只是冠军数量上的体现 而是体现在流程 科学性以及可持续发展能力上
可以预见 随着中国乒协正式任命程序完成 新一届国乒教练组将在巴黎奥运会及后续世锦赛 亚洲锦标赛等重大赛事中接受检验 秦志戬作为总教练 必须在“守住底线”与“敢于变革”之间找到节奏 守住底线 意味着始终把世界冠军 奥运金牌这样的硬指标放在核心位置 继续巩固国乒在关键项目的统治力 敢于变革 则意味着在用人 训练和技术路线选择上保持开放态度 主动拥抱新理念 新技术 与国际乒坛保持对话而非固守自我 只有在这两者之间找到稳定平衡 中国乒乓球队才能在新时代维持巅峰 并不断刷新自己的高度
